作為創業者,你的願景不重要,最快速最低成本的找到市場需求最重要。
要想把休閒農業做好,就要做留得住人的親子專案;而要留得住人,深度體驗內容就成了必不可少的內容。

休閒農場要想做好體驗,留住人,還得在產品、服務、活動等方面下功夫,這是休閒農業的生存之本。體驗以用戶粘度為重,能粘人的專案就是好專案。親子體驗好,粘度高,就能以口碑引來消費者,延長他們在農場的停留時間,所以親子遊樂和體驗,通常是農場必不可少的標配。
尺木無山位於北京順義楊鎮沙子營村北木燕路北,“尺木之間本無山,見山是山,見山不是山,見山還是山”。尺木無山是一家集住宿、餐飲、親子娛樂於一體的綜合性休閒農場,總占地25畝。

農場的目標是打造成中國首個純木結構原生態親子樂園+創意旅遊酒店。尺木無山把蒙古包改造成霍比特木屋,把農民拆的房子撿來做建築材料,把“顏值”為主要裝修標準,餐具和食品的設計都是從當地挖掘。比如使用一些老的瓦片,鍋盤等。城市消費者遇上沒見過的、新奇的事物就想拍照,拍照就會社群分享,自發分享就是免費宣傳。借助這種最低成本的行銷,尺木無山四年沒有半分廣告費。

作為創業者,你的願景不重要,最快速最低成本的找到市場需求最重要,以最小成本不斷“試錯”,才真正能夠找到最貼合市場的產品。將目標拆分成一個個假設,不斷讓市場進行檢驗,進行迭代改善,盡可能猜准用戶心理和需求,才能走的穩。小步改善,失敗則退回一步,重新規劃,繼續驗證。成功了再擴大量,讓用戶數量的增長來拉動優化和擴張的需求。
親子消費是剛需,隔代親子更是捨得花錢。父母上班,孩子上學,城市家庭交流很少。尺木無山把家庭聚集在一起,讓顧客在一天之內體驗完所有最精髓的活動,留下深刻的回憶,也能進行深層次的走心分享。
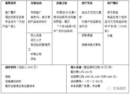
尺木無山商業模式畫布

城市主要消費人群最感興趣的是什麼?最感興趣的是比較有追求的生活方式。現在社會出現了青老年斷層,彼此之間不理解,不支持。尺木無山希望用藝術手段包裝、設計產品,拉近老文化與年輕人的距離。尺木無山餐飲民宿都不是北京最好的,但是做具有文創性質的三位一體的綜合體,可以做到最好。雖然,該專案因土地問題被拆,但思路值得我們借鑒。
親子農業正向本土化,年輕化,迭代化發展,核心專案都在體驗上。把休閒農業搭建成平臺,對接各種培訓機構,幼稚園,團體班等,就能得到更長遠的發展。客戶各種需求不可能全部都滿足,做自己擅長的事,填充文創內容的豐富性。不斷提供個性化,情感化,休閒化,美化的體驗,提高活動的高分享率,就能實現休閒農業市場巨大的成功。